夜風のMixedReality

xRと出会って変わった人生と出会った技術を書き残すためのGeekなHoloRangerの居場所

3DCGを作ろう! Blenderの基本を学ぼう。 MR2022年なつやすみ自由研究企画 第5回 

本日はMR2022年なつやすみ自由研究企画 第5回目になります。

 前回の第4回の記事では3DCGを作成するモデリングソフトウェアであるBlenderのインストールをまとめました。

 今回はBlenderを実際に触りながら基本の操作を覚えましょう。

 なお、Blenderの操作はパソコンさえあればできますが、マウスを使用することを強くお勧めします。

○Blenderの基本設定を行おう

Blender Launcherから3.1.0のバージョンのBlenderのLaunchボタンを選択し、Blenderを起動します。

最初はBlenderのUI(ボタンやシステムの表示)は英語が選ばれています。まずは日本語に設定していきます。

②Blenderが起動したら画面上部の[Edit]をクリックし、歯車マークの[Pregerences]をクリックします。

Interfaceタブを選択し、Translationタブを開きます。

TranslationタブのEnglishを選択し、Japaneese(日本語)を選択します。

これでBlenderの言語が日本語へ設定されました。

以上で基本設定が完了しました!

○Blenderの画面を覚えよう

○レイアウトウィンドウ

ここでは3Dモデルの確認や作成、操作などをおこなうメインの画面です。

マウスのホイールでスクロールすることで近づいたり、離れたりができます。

マウスのホイールをボタンのように押し込みながらマウスを移動させることで画面の視点を変えることができます。

実際にモデリングをする際はより多くの動作を行いますが、レイアウトウィンドウの基本的な動かし方は紹介した二つの方法でできます。

○シーンコレクション

 シーンコレクションはいま、レイアウト(Blenderの世界)に存在しているものが表示されます。

例えばデフォルト(最初)の状態ではカメラ(Camera)、ライト(Light)そしてキューブ(Cube)があります。

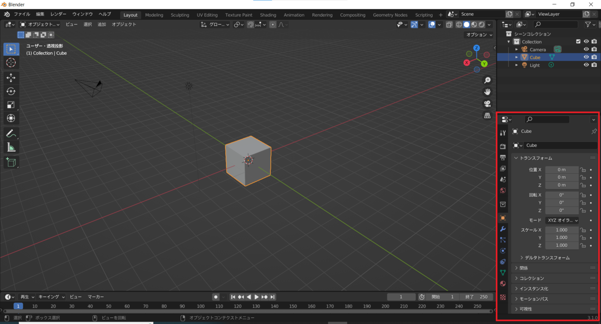
○プロパティウィンドウ

 プロパティウィンドウはレイアウトウィンドウもしくはシーンコレクションでクリックして選択したオブジェクト(もの)に関しての情報を表示します。

 表示される情報は選択しているオブジェクトによって異なりますが、色鮮やかなアイコンは、3DCGの色や見た目、エフェクト(特殊効果)など様々な設定を行うメニューになります。

 

今回は基本的なBlenderの画面に関して紹介しました。

まだ3DCGを作ってはいませんが、Blenderを始める際に基本画面の操作で筆者自身が困ったことがあったので、今回は少し枠を取ってお伝えしました。