本日はモデリング枠です。
〇前回までのあらすじ
前回は図面に合わせてメッシュを貼り、ベベルを使うことでカーブを作成してAzure Kinectのシルエットを作りました。

〇内部構造を作る

今回は内部のセンサーを作成します。

①正面からのビューに切り替え、下図を配置します。

②カメラ部の図に合わせてサークルのメッシュを作成、配置します。

③基盤の図に合わせてメッシュを作成、頂点数を増やし形を合わせます。

④上面からのビューに切り替え③で作成した基盤のメッシュに厚みを持たせます。

⑤基盤の穴に合わせて別オブジェクトのサークルを配置します。

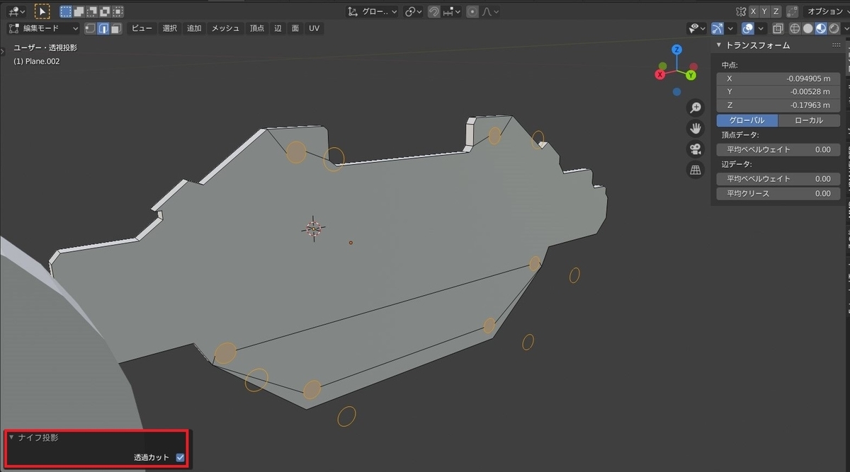
⑥オブジェクトモードでサークル、基盤の順に選択して[編集モード]に切り替えます。

⑦上部のタブから[メッシュ]、[ナイフ投影]と選びナイフ投影を行います。

ナイフ投影とは重なっている辺に沿って型抜きを行う機能です。
これによって基盤のメッシュにサークルの切込みが入りました。
ナイフ投影のプロパティから[透過カット]を有効にすることで表面のカットだけではなく裏面まで切り抜きを貫通して行うことができます。
⑧基板から切り抜かれた面を削除します。

⑨面の間の隙間にメッシュを貼ります。

⑩[F]キーで隙間全体に面を貼ります。

これで基盤が完成しました。

次回基盤に付けられているパーツを作成します。