本日はBlender 調査枠です。
本日はBlenderでリアルな世界を表現する手段の一つとして溶接痕をモデリングしてみます。
〇Welderアドオン
今回溶接痕を再現するにあたってアドオンを使用しました。
このアドオンを導入するとツールバーに[Welder]が追加されます。

〇溶接
Welderアドオンでは2種類の方法で溶接痕を再現できます。
一つ目の方法は[Welder]の[溶接]機能です。
これは複数のオブジェクトを自動的に溶接してくれます。
今回はデフォルトのキューブを使用して効果を試してみます。
デフォルトのキューブを[オブジェクトモード]で[Shift]キー+[D]キーで複製して2つ作成して、それぞれ重なり合うように配置します。

[オブジェクトモード]の状態で[Shift]キーでキューブ二つを選択した状態で[Welder]の[溶接]を選択します。

すると二つのオブジェクトのつなぎ目(重なっている境界部)に溶接痕が生成されます。
マウスを使用して大きさと向きを定めると溶接の完了です。

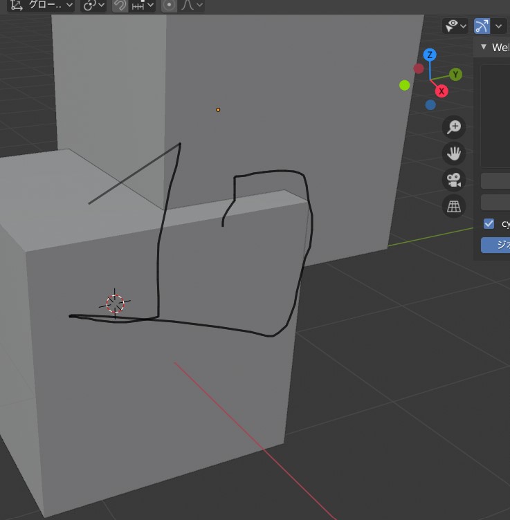
〇手書き溶接
もう一つの方法がペイントソフトのようにBlender上で手書きで溶接する箇所を指定する方法です。
[Welder]のツールバーから[ドロー]を選択します。

この状態でマウスを使用してオブジェクトに直接書き込みます。

最後に[Enter]キーを押すことで溶接痕が作成されます。

〇溶接痕の形を変える。
[Welder]アドオンで作成できる溶接痕は一種類ではなく複数の表現ができます。[Welder]のツールバーから上部のビューウィンドウを選択します。

[Welder]アドオンでは5種の形状の溶接痕を選択できます。

使用したい溶接痕をクリックすればそれだけで使用できます。
[Welder]アドオンでは簡単に溶接痕が作成できます。
デメリットとしてはポリゴン数がかなり多くなってしまうので、テクスチャにベイクするなどする必要はありそうです。