本日はBlenderの調査枠です。
昨日に引き続きクロスシュミュレーションのアドオン[Modeling Cloth]を調査します。
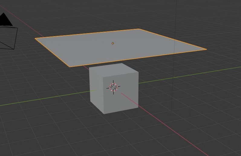
〇テーブルクロスの表現
今回は包むような服ではなくCloth(布)として調査するためにテーブルクロスのようにCubに対して布がかぶさる表現を行います。
①CubeとCubeの上部にPlaneオブジェクトを配置します。

②[編集モード]に切り替えPlaneのメッシュを細かくします。

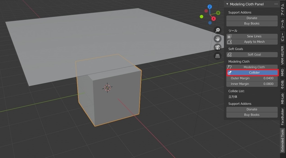
③[オブジェクトモード]でCubeオブジェクトを選択し[Modeling Cloth]ツールタブの[Collider]を選択します。

④[オブジェクトモード]でPlaneオブジェクトを選択し[Modeling Cloth]ツールタブの[Modeling Cloth]と[Continuous Update]を選択します。

これでPlaneが布として扱えるようになりました。

⑤[Modeling Cloth]ツールタブの[速度]を[0.1]に切り替え[重力]の値をマイナスに与えます。

重力によってPlaneがCubeにかぶさるように落ちます。 しかしCubeのEdgeが貫通してしまっています。

⑥[オブジェクトモード]でCubeを選択し[Collider]から[Outer Margin]の値を上げます。

これによってコライダーの大きさが変わり、貫通が防止されます。
また、Planeのメッシュをさらに細かくすることで貫通を抑えることもできますが、角には弱いようです。(メッシュを分割することによって処理負荷がかかります。)

メッシュを細かくすることで細かいしわなどを再現することができます。

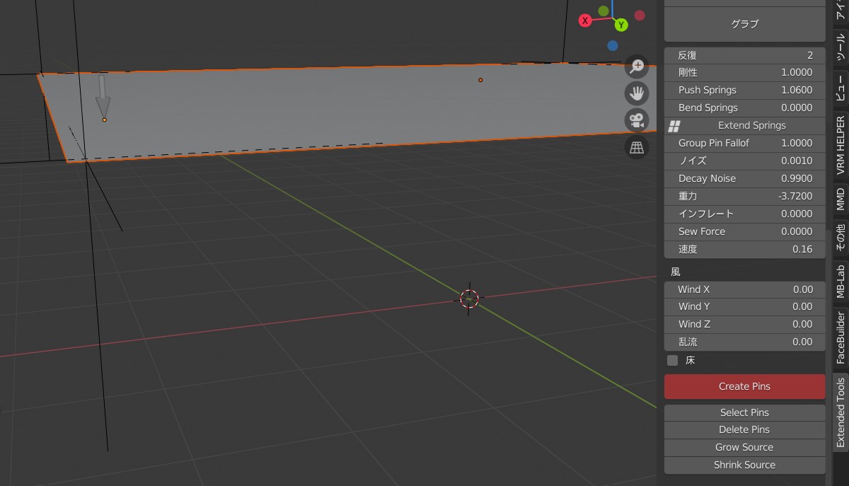
〇ピン止め
これまではオブジェクトにかぶせるように布を変形させていましたが、Modeling Clothでは布にピン止めを行うこともできます。
[Modeling Cloth]のツールタブから[Create Pins]を選択した状態で対称のMeshの上をクリックするとその場所にピンを打ちこむことができます。

ピンを打ちこんだ点は動くことはなくなり、次の画像のような表現が行えます。

以上で第四回Modeling Clothでした。